反弹超30%!白酒板块为何成为价投最爱?

栏目:热点资讯 评论 0

各位老铁,大家好!我是钱研君,今天又在公众号“道达号”上发布最新的研究成果――道达研选。本周A股市场牛气冲天,而表现最亮眼的,非白酒板块莫属。相比前期低点,白酒板块的反弹幅度超过30%!在最近一个月的研选周记中,钱研君一直在分享白酒板块的投资逻辑。不过,对于任何短期涨幅过大的板块,投资者都要谨慎一点。目前,指数和优质个股短线都有超涨迹象,所以本周还是继续做一个特别版的分享。接下来,我们一起来看一下白酒行业的基本面情况。另外作个提醒,道达研选周记第38期已经...

阅读全文

仅剩1只股票!下周一清零!

栏目:热点资讯 评论 0
仅剩1只股票!下周一清零!

目前只剩1只股票还存在转融券的情况。中证金融公布的数据显示,截至本周五,全市场仅剩美凯龙(601828)还存在转融券的情况。该股票转融券余量为6.49万股,余额为20.05万元。全市场转融券余额已接近清零状态。而在本周四,还有226只股票有转融券余额。今年7月,证监会依法批准中证金融暂停转融券业务的申请,存量转融券合约可以展期,但不得晚于9月30日了结。7月10日,转融券余额为300亿元。目前距离9月30日仅剩一个交易日。全市场余额仅剩约20万元中证金融最...

阅读全文

沈建光:资本市场和风投对原始创新有重要支持作用

栏目:热点资讯 评论 0
沈建光:资本市场和风投对原始创新有重要支持作用

专题:2024清华五道口首席经济学家论坛   2024清华五道口首席经济学家论坛于9月28日在北京举行。京东集团首席经济学家沈建光出席并演讲。   沈建光指出,在追赶时期,我国的“举国体制”发挥了巨大的作用,但当竞争转为“原始创新”时,资本市场就变得非常关键,需要风险投资PEVC发挥作用。   “过去18年,全球PEVC、本土PEVC在资本市场发挥了巨大作用”,沈建光举例说,“我们京东的创始人(刘强东)当时做电商又去搞物流,绝对是创新,全世界都没有这个模...

阅读全文

纸期货投资的安全性如何评估?这种评估对投资者的决策有何影响?

栏目:热点资讯 评论 0

在期货市场中,纸期货作为一种特殊的金融工具,其投资安全性是投资者关注的重点。评估纸期货投资的安全性,不仅涉及市场风险,还包括操作风险、信用风险等多个方面。这种评估对投资者的决策具有重要影响,因为它直接关系到投资策略的制定和风险管理。首先,市场风险是评估纸期货投资安全性的首要因素。市场风险主要指由于市场价格波动导致的潜在损失。投资者可以通过分析历史价格数据、市场供需关系、宏观经济指标等来评估市场风险。例如,如果某一纸类产品的需求持续增长,而供应相对稳定,那么...

阅读全文

上交所罕见宕机背后,哪些IT服务商牵涉其中?

栏目:热点资讯 评论 0
上交所罕见宕机背后,哪些IT服务商牵涉其中?

  炒股就看金麒麟分析师研报,权威,专业,及时,全面,助您挖掘潜力主题机会!   转自:钛媒体   上交所交易系统出现罕见延迟。   9月27日开盘,上证指数以3049点高开。10时10分许,上证指数行情报价维持在3030点徘徊。随后,上交所发出盘中公告称:本所关注到,今日开盘后本所股票竞价交易出现成交确认缓慢的异常。本所已在第一时间关注到相关情况,正在就相关原因进行排查。   午后,仍有不少A股投资人反映上交所部分股票仍无法成交、下单后无法撤单。有券商人...

阅读全文

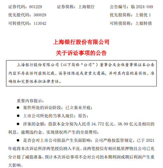
上海银行起诉“宝能系”:涉讼资产已充分计提,风险可控可化解

栏目:热点资讯 评论 0
上海银行起诉“宝能系”:涉讼资产已充分计提,风险可控可化解

  来源:面包财经   2024年9月27日晚间,上海银行发布关于诉讼事项公告。   公司深圳分行因金融借款合同纠纷,对“宝能系”提起诉讼,并于近日收到广东省高级 人民法院的《受理案件通知书》。对于此次诉讼所涉及的两笔授信,上海银行已于2021年底将其纳入不良,并对此充分计提了减值准备。   近年来,上海银行加强对重点领域的风险管控,严控不良新增,同时加大存量风险化解处置力度,整体资产质量保持稳定,风险抵补能力良好。截至6月末,整体不良贷款率与上年末持平,...

阅读全文

早盘:美股继续上扬 道指创盘中历史新高

栏目:热点资讯 评论 0
早盘:美股继续上扬 道指创盘中历史新高

  北京时间27日晚,美股周五早盘继续上扬,道指创盘中历史新高。美联储最青睐的PCE通胀数据同比上涨2.2%低于预期,显示通胀压力缓和、经济正在降温。市场预期这些数据将使美联储在未来几个月继续降息。   道指涨205.64点,涨幅为0.49%,报42380.75点;纳指涨15.22点,涨幅为0.08%,报18205.51点;标普500指数涨8.88点,涨幅为0.15%,报5754.25点。   周五早间,道指最高上涨至42411.36点,创盘中历史新高...

阅读全文

都市丽人(02298.HK)执行董事吴小丽购买合共107万股公司股份

栏目:热点资讯 评论 0

格隆汇9月27日丨都市丽人(02298.HK)发布公告,公司获公司执行董事吴小丽女士告知,其已于2024年9月25日至9月27日期间按每股约0.254港元的平均价格从市场上购买合共107万股公司普通股。该等股份相当于本公告日期公司已发行股本总额约0.05%。吴女士是公司主要股东、董事会主席兼执行董事郑耀南先生的配偶,因此,郑先生被视为于吴女士所持有的股份中拥有权益。公司认为吴女士近期增加股权表明其对公司及其附属公司的前景抱有信心。 (:贺...

阅读全文

添加微信好友了解产品
添加微信