7月2日金融一线消息,国家金融监督管理总局大连监管局行政处罚信息公开表显示,因保单业务归属不真实等,太平人寿保险有限公司大连分公司及旗下四家支公司共计被罚77万元。
罚单显示,因保单业务归属不真实,太平人寿保险有限公司大连分公司被责令改正,并处以五十万元罚款;同时,时任太平人寿保险有限公司大连分公司银行保险业务发展部经理的李楠被责令改正,给予警告,并处以十万元罚款。
因跨地区经营保险业务,太平人寿保险有限公司大连分公司被责令改正,给予警告,并处以罚款三万元。
因培训内容不规范,太平人寿保险有限公司大连分公司被责令改正,给予警告,并处以罚款一万元;太平人寿保险有限公司大连分公司银洲支公司被责令改正,给予警告,并处以罚款一万元;太平人寿保险有限公司大连分公司海川支公司被责令改正,给予警告,并处以罚款一万元;太平人寿保险有限公司大连分公司普兰店支公司被责令改正,给予警告,并处以罚款一万元。


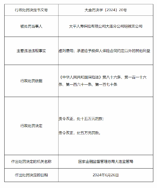
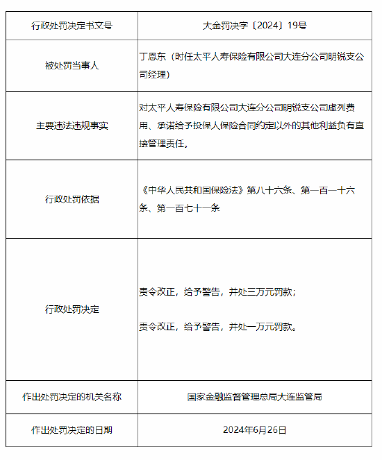
因虚列费用、承诺给予投保人保险合同约定以外的其他利益,太平人寿保险有限公司大连分公司明锐支公司被责令改正,并处以罚款共计二十万元;同时,时任太平人寿保险有限公司大连分公司明锐支公司经理的丁恩东被责令改正,给予警告,并处以罚款共计四万元。

