1.策略观点:7月大概率处在反弹窗口期
5月中旬市场调整以来,市场成交额快速下降,上周五全A整体成交额只有5772亿,与流通市值比,换手率不到1%。历史上来看,如此底的换手率大多对应的是市场阶段性低点。但是也有例外,比如2023年9月中,市场成交量较低,但事后来看,市场又继续大幅下跌到24年1月。
我们认为这背后很重要的原因是,从2023年9月开始,陆续有很多和A股相关的产品跌到了风控上没有预料的点位,由此可能导致大量止损盘出现。2023年8月核心资产指数跌破疫情期间市场调整的低点,外资集中离场。2023年Q4,部分结构和量化产品也面临风控的压力,因为中证500和中证1000等指数也跌破了疫情期间的最低点,而之前很多产品发行时间过于集中,导致风控点位也过于集中。现在经济预期虽然不强,但由于离2月初风控压力最大的位置尚有空间,所以集中止损的压力不大。
低成交量后7月大概率会处在反弹窗口期。能否反转还需要验证盈利变化,特别是铜价和二手房销售数据。铜价是领先指标,去年底到今年5月中旬,铜价大幅上涨,5月下旬到6月有所调整,后续如果价格休整完成后继续上涨,则经济触底的概率将会进一步提升,反转的可能性就会增加。二手房销售是国内经济是否继续存在风险的指标,参考美国次贷危机后的经验,地产企稳的过程很慢,股市拐点更关注二手房销售。
(1)低成交量大多对应市场短期低点,但要警惕2023年9月的特殊情形。5月中旬市场调整以来,市场成交额快速下降,本周五全A整体成交额只有5772亿,与流通市值比,换手率不到1%。历史上来看,如此底的换手率大多对应的是市场阶段性低点(2018年底、2019年中、2019年11月、2020年Q2、2020年9月、2021年4月),但是也有例外,比如2021年1月底、2013年9月中。

(2)重演2023年9月后资金加速流出情形的概率较低,7月大概率处在反弹的窗口期。2023年9月中,市场成交量较低,但事后来看,市场又继续大幅下跌到24年1月。我们认为这背后很重要的原因是,从2023年9月开始,陆续有很多和A股相关的产品跌到了风控上没有预料的点位,由此可能导致大量止损盘出现。
第一个表现异常的数据是2023年8月之后,陆股通资金快速流出,这种流出速度是之前没有出现过的,我们认为很重要的原因是,2023年8月核心资产指数跌破疫情期间市场调整的低点,导致外资中配置A股的产品面临较大的内外部考核压力。

到2023年Q4,部分结构和量化产品也面临风控的压力,因为中证500和中证1000等指数也跌破了疫情期间的最低点,而之前很多产品发行时间过于集中,导致风控点位也过于集中,所以出现风险会比较集中。

以上两个较大的止损压力和持续偏弱的基本面。导致2023年9月,市场虽然成交量很低,但随后市场并没有出现反弹,反而继续下跌。现在经济预期虽然不强,但由于离2月初风控压力最大的位置尚有空间,所以集中止损的压力不大。低成交量后7月大概率会处在反弹窗口期。
(3)能否反转?关注铜价、二手房销售。2002-2011年铜价是每一次中国经济底部的领先指标。2000、2002、2005、2008年的经济底部均出现了铜价提前见底,但2012年之后,指标失效,2012年经济弱反弹铜价持续震荡,2016年国内GDP早于铜价见底,2020年疫情后,经济回升和铜价上涨同步。背后核心原因是2000-2011年中国经济非常重要的增长动力是出口和制造业,2012-2020年期间,中国经济非常重要的增长动力来自房地产。而铜的下游需求和制造业、出口的相关性更高。展望未来的中国经济,房地产和基建投资的潜力大幅下降,经济增长点可能会更依赖海外、依赖制造业的韧性,所以铜价这个领先指标可能会重新回归。去年底到今年5月中旬,铜价大幅上涨,5月下旬到6月有所调整,后续如果价格休整完成后继续上涨,则经济触底的概率将会进一步提升,反转的可能性就会增加。

对经济来说,绕不开的是国内的房地产。鉴于这一次地产下降周期较大,参考美国次贷危机后的经验,地产企稳的过程很慢,股市拐点更关注二手房销售。美国次贷危机后2009年初,二手房销售出现反弹企稳,之后2010年又出现了二次探底。新房销售在二手房销售二次探底之后的2011年企稳,直到2011年Q4才真正回升,房价的回升更晚一些(2012年下半年)。而美股的拐点是很早的,二手房销售出现拐点后,股市已经反转。

(4)短期A股策略观点:7月大概率处于反弹窗口期。5月中旬我们明确提示过第一波上涨完成,现在处在2-3个月回撤的过程中,我们认为休整时间已完成一半,继续回撤空间或有限。本质上是历次熊市结束后涨一个季度大多都会出现的休整,2005年以来历次牛市第一年的第二个季度均出现了休整。7月以后,可能会再次开启上涨,主要的催化可能来自经济数据、三中全会和地产政策对销售的影响。
7月后经济和盈利有改善的可能。(1)每年Q2,经济预期都会有季节性下降。花旗中国经济意外指数从4月下旬开始走弱,和历年走弱的时间非常类似,现在来看,走弱的力度并不是很大。季节性来看,7月更容易企稳。(2)铜、PPI、制造业库存、全球PMI、出口等指标已经在改善了,但由于投资者惯性地更关注过去十年更有效的指标(房地产),所以反而经济预期并没有明显的回升,债市和汇率市场依然偏弱。类似的情况2016年上半年也出现过,彼时螺纹钢等黑色商品和房地产投资等数据明显改善,制造业和出口数据依然偏弱,但由于2016年之前的十多年,制造业和出口对经济影响比房地产更重要,所以很多投资者觉得制造业和出口所以很多投资者觉得制造业和出口不改善,经济周期很难启动,直到Q3和Q4更多数据改善,投资者才相信经济已经出现改善。
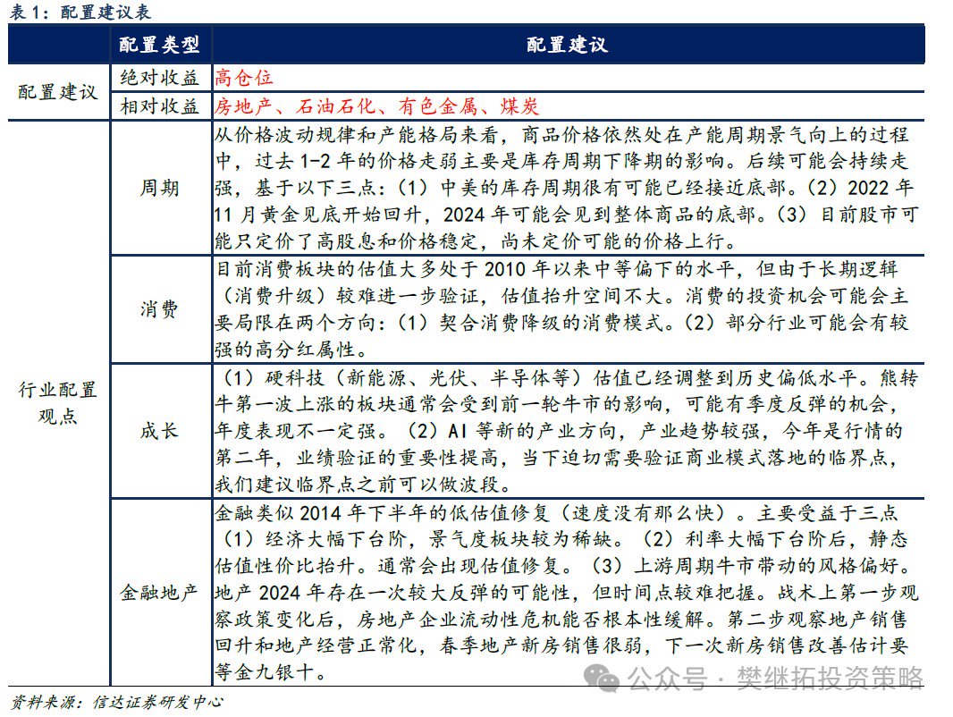
年度建议配置顺序:上游周期>金融地产>出海(汽车汽零、家电)>AI、医药&半导体&新能源>消费,排序靠前的可能是未来牛市的最强主线。大部分板块都处在库存周期的底部,传统周期股的库存周期和成长的库存周期(半导体库存周期)历史上大多是同步的,所以库存不是行业排序的核心。核心是有比库存周期更强的alpha,或至少没有负alpha。年初以来形成的风格,主要是由于有产业alpha,比如上游周期(产能的alpha)、出海(海外需求强的alpha)、金融公用事业(较少负面alpha,估值优势)。这个风格不会因为经济强弱而改变,后续还会是上游周期和出海最强。短期风格的扰动,主要市场调整后期的强势股(红利)补跌,部分资金交易层面的高低切(科创),不超过1个月。
上游周期股并没有结束。商品价格上行刚从黄金轮到工业金属,我们判断离顶点还有1-2年的时间,基本面不需要担心。对上游周期的后续展望:(1)上游周期行情能否持续核心看商品价格。我们认为价格上涨还处在初段,现在全球经济短周期(库存周期)还处在底部,后续随着库存周期回升,价格1-2年有望持续上涨。(2)强势股补跌一般1-2周内结束。参考2016-2021年白酒,如果是因为交易拥挤导致的强势股补跌,一般1-2周内结束。(3)什么情况下周期会出现季度调整?参考2016-2021年白酒牛市经验,如果非熊市,需要同时具备三个条件,基本面出现阶段性担心、且其他行业集中出现基本面逻辑明显改善、同时市场季度内持续震荡或下跌。三个条件同时具备时通常会出现季度调整,而我们认为当下出现季度调整的概率不高。

2.本周市场变化
本周A股主要指数均下跌,上证50(-0.37%),上证综指(-0.59%),沪深300(-0.88%)跌幅较小。申万一级行业涨跌幅分化,其中有色金属(2.61%)、商业贸易(2.43%)、钢铁(1.92%)领涨,电气设备(-3.18%)、机械设备(-3.52%)、国防军工(-3.75%)领跌。概念股中,充电桩(25.46%)、新能源车(18.65%)、3D打印(11.00%)领涨,川普概念股(-12.39%)、邮轮(-5.28%)、科创次新股(-4.89%)领跌。


风险因素:房地产市场超预期下行,美股剧烈波动。
本文编选自微信公众号“樊继拓投资策略”,智通财经编辑:陈宇锋。