

锂矿龙头股天齐锂业(002466.SZ)开盘一字跌停,另外天齐锂业H股低开超10%,截至10点03分,天齐锂业H股跌超18%。
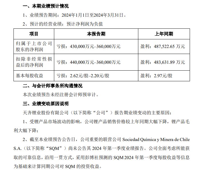
消息面上,天齐锂业4月23日晚间公告,预计第一季度净亏损36亿元—43亿元,去年同期净利润48.75亿元。
天齐锂业也带崩了锂矿股,赣锋锂业跌超7%、永兴材料跌超6%、盛新锂能、融捷股份等锂矿股跟跌。
南财快讯记者注意到,深交所昨夜向天齐锂业下发关注函,询问经营情况变动是否符合行业变动趋势,是否与可比公司业绩变动情况相符。
对业绩亏损原因,天齐锂业表示,受锂产品市场波动的影响,公司锂产品销售价格较上年同期大幅下降,锂产品毛利大幅下降。公司重要的联营公司SQM一季度业绩预计将同比大幅下降,因此公司在报告期确认的对该联营公司的投资收益较上年同期大幅下降。
对于SQM业绩下滑,天齐锂业称,SQM发布公告,智利圣地亚哥法院于2024年4月对其2017年和2018年税务年度的税务诉讼进行了裁决,撤销了税务和海关法庭在2022年11月7日对于该案件的裁决结论。SQM基于最新裁决情况重新审视所有税务争议金额的会计处理,并预计可能将减少其2024年第一季度的净利润约11亿美元。基于谨慎性原则并经反复论证,公司认为将上述SQM税务争议裁决影响确认在本报告期对该联营公司的投资收益中更符合会计准则规定,该事项预计将使公司归母净利润减少。

深交所在关注函中还要求公司结合主营业务开展情况、产品产销量、产品价格、原材料采购价格、成本费用、减值计提等因素的具体变化情况,量化分析2024年一季度亏损较2023年四季度大幅增加的原因,并说明是否存在持续亏损风险等。
对于联营公司SQM的裁决事项,深交所要求天齐锂业说明SQM税务争议裁决的具体情况及后续进展情况,对天齐锂业一季度净利润的影响金额及计算依据,将相关税务争议裁决影响确认在一季度是否符合企业会计准则的相关规定。
2023年年报显示,天齐锂业对SQM长期股权投资期末余额(账面价值)为 261.63 亿元。近期有媒体报道称,SQM与智利国家铜业公司(Codelco)签署谅解备忘录。深交所要求天齐锂业核实说明相关事项具体情况,评估对公司的影响并说明拟采取的应对措施,充分提示相关风险。
SQM业绩下滑和锂矿价格下行问题并非在一季度爆发,光大证券(维权)4月3日对天齐锂业2023年报发表点评称,2023年业绩同比下滑主要系(1)锂价下行,根据WIND数据,2023年底电池级碳酸锂价格为10.33万元/吨,较年初下滑79.8%;(2)锂精矿售价较上年上涨导致公司控股子公司净利润增加,所得税费用增加,少数股东损益增加;(3)此外,还有SQM业绩同比下滑48%、SES股权致投资收益同比减少约12亿元、资产减值损失预计较上年增加等因素。
(文章来源:21世纪经济报道)